Доска объявлений

Активные темы доски объявлений

Усилители, игрушечные

Сообщение
Автор
Аватара пользователя
VASILI
Сообщения: 9281
Зарегистрирован: 12 окт 2009, 19:36
Откуда: Молдова
Благодарил (а): 1060 раз
Поблагодарили: 762 раза

Re: Усилители, игрушечные

#551

#551 Сообщение VASILI » 28 июл 2024, 07:11

SergPhil писал(а):
27 июл 2024, 19:09
будь
Лежат пара микрух TDA 2030 с незапямятных времён. Чё с ними делать, это фигня или нет? Я в микрухах полнейший профан. Если собрать дежурный усилок... это детский будет или нет?
Валялись две собранные платы усилителей на них ( TDA2030). Во времч пандемии собрал из них усилитель в корпусе от блока питания. Работал...я даже некаоторое время его слушал.
После него в таком же корпусе собрал усилитель на германии "по Беслику" с выходными на П213.
В сравнении германиевый и на тдашке играют примерно одинаково. Но на микросхеме помощнее. Правда, питание ему (трансформатор) желательно помощнее. ТП60 от магнитофона Маяк малость слабоват. На всплесках НЧ напряжение проседает.
Смотрел осциллографом.
Но по звуку мне на германии больше нравится.
2030 как усилитель "подскока" вполне годится. В хозяйстве не помешает. Но звук у него...мне не сильно понравился. Может из за слабого питания. Не может он ток выдать.

Аватара пользователя
oldmao
Сообщения: 6319
Зарегистрирован: 05 фев 2011, 15:39
Откуда: Саратовская обл.
Благодарил (а): 151 раз
Поблагодарили: 532 раза

Re: Усилители, игрушечные

#552

#552 Сообщение oldmao » 28 июл 2024, 08:00

SergPhil Модули на TDA2030 у вас кажись под двуполярку заточены. Переделывать придётся.

Сцилли
Сообщения: 875
Зарегистрирован: 27 июл 2015, 22:05
Благодарил (а): 23 раза
Поблагодарили: 54 раза

Re: Усилители, игрушечные

#553

#553 Сообщение Сцилли » 28 июл 2024, 09:21

TDA2030 можно и однополярным питать. Жрет, он, действительно, много. Качество регулируется обвеской ООС. По сравнению с TDA 2003 - прожорливей и мощней. Вот для сравнения корпусов TDA 2003 и TDA2030. Но по зуку, все таки больше нравится К174УН7.Изображение
Изображение

Аватара пользователя
SergPhil
Сообщения: 8567
Зарегистрирован: 10 сен 2009, 22:54
Откуда: Донецк
Благодарил (а): 1169 раз
Поблагодарили: 466 раз
Контактная информация:

Re: Усилители, игрушечные

#554

#554 Сообщение SergPhil » 28 июл 2024, 09:36

VASILI писал(а):
28 июл 2024, 07:11
Может из за слабого питания. Не может он ток выдать.
Думаю 27 вольт потянет ему.
oldmao писал(а):
28 июл 2024, 08:00
Модули на TDA2030 у вас кажись под двуполярку заточены. Переделывать придётся.
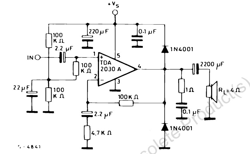
На сколько я понимаю, однополярный. 4 контакта. По краям питание.
Изображение

Аватара пользователя
oldmao
Сообщения: 6319
Зарегистрирован: 05 фев 2011, 15:39
Откуда: Саратовская обл.
Благодарил (а): 151 раз
Поблагодарили: 532 раза

Re: Усилители, игрушечные

#555

#555 Сообщение oldmao » 28 июл 2024, 09:40

Да, похоже однополярный. Меня смутило отсутствие выходного конденсатора, значит он внешний.

Аватара пользователя
VASILI
Сообщения: 9281
Зарегистрирован: 12 окт 2009, 19:36
Откуда: Молдова
Благодарил (а): 1060 раз
Поблагодарили: 762 раза

Re: Усилители, игрушечные

#556

#556 Сообщение VASILI » 28 июл 2024, 09:47

VASILI писал(а):
28 июл 2024, 07:11
Думаю 27 вольт потянет ему.
Потянет конечно при однополярном. Двухполярка ему максимум плюс минус 18v надо.
Но ток...короче, штатный транс от Маяка ТП60 ему маловато.

Аватара пользователя
SergPhil
Сообщения: 8567
Зарегистрирован: 10 сен 2009, 22:54
Откуда: Донецк
Благодарил (а): 1169 раз
Поблагодарили: 466 раз
Контактная информация:

Re: Усилители, игрушечные

#557

#557 Сообщение SergPhil » 28 июл 2024, 09:51

oldmao писал(а):
28 июл 2024, 09:40
отсутствие выходного конденсатора, значит он внешний.
Да, электролиты будут удаляться (которые стоят в модуле) и устанавливаться гораздо мощнее (уже купил).

Аватара пользователя
SergPhil
Сообщения: 8567
Зарегистрирован: 10 сен 2009, 22:54
Откуда: Донецк
Благодарил (а): 1169 раз
Поблагодарили: 466 раз
Контактная информация:

Re: Усилители, игрушечные

#558

#558 Сообщение SergPhil » 28 июл 2024, 10:00

VASILI писал(а):
28 июл 2024, 09:47
Но ток...короче, штатный транс от Маяка ТП60 ему маловато.
Вот такой БП в закромах имеется. +27V - 2.4A. Хватит/нет? Если всё это детский сад, то значит буду собирать собственный БП на нормальном ТС. (есть в запасе всякие).
Изображение

Аватара пользователя
oldmao
Сообщения: 6319
Зарегистрирован: 05 фев 2011, 15:39
Откуда: Саратовская обл.
Благодарил (а): 151 раз
Поблагодарили: 532 раза

Re: Усилители, игрушечные

#559

#559 Сообщение oldmao » 28 июл 2024, 11:11

Если колонки 8-омные, то хватит впритык.

Аватара пользователя
SergPhil
Сообщения: 8567
Зарегистрирован: 10 сен 2009, 22:54
Откуда: Донецк
Благодарил (а): 1169 раз
Поблагодарили: 466 раз
Контактная информация:

Re: Усилители, игрушечные

#560

#560 Сообщение SergPhil » 28 июл 2024, 11:49

Уже глянул даташит. Нужно на 2 канала аж 7 Ампер. Буду собирать свой БП (блин... как всегда :-) )

Аватара пользователя
-serg-
Сообщения: 259
Зарегистрирован: 29 окт 2017, 17:10
Откуда: -Моск-
Благодарил (а): 6 раз
Поблагодарили: 72 раза

Re: Усилители, игрушечные

#561

#561 Сообщение -serg- » 28 июл 2024, 17:03

Платки усилителей с однополярным питанием.
Сделаны посредственно, вследствие экстремальной экономии, до пределов скудности.
Схему желательно привести к виду из DataSheet.
Изображение
Входной керамический конденсатор заменить на плёночный или приличный оксидный 2,2 - 4,7 мкФ.
Выходной 2200 - 4700 мкФ.

Предусилитель на TDA1524A очень шумный, с высоким уровнем искажений.
При остром желании употребить, можно предусмотреть байпас.

Аватара пользователя
FAI4
Сообщения: 15121
Зарегистрирован: 07 сен 2014, 20:33
Откуда: Брянск
Благодарил (а): 177 раз
Поблагодарили: 577 раз

Re: Усилители, игрушечные

#562

#562 Сообщение FAI4 » 28 июл 2024, 19:16

Сцилли писал(а):
28 июл 2024, 09:21
TDA2030 можно и однополярным питать. Жрет, он, действительно, много. Качество регулируется обвеской ООС. По сравнению с TDA 2003 - прожорливей и мощней. Вот для сравнения корпусов TDA 2003 и TDA2030. Но по зуку, все таки больше нравится К174УН7.Изображение
Изображение
это прям военка какая то ))
Не забывайте Закон Ома

Аватара пользователя
SergPhil
Сообщения: 8567
Зарегистрирован: 10 сен 2009, 22:54
Откуда: Донецк
Благодарил (а): 1169 раз
Поблагодарили: 466 раз
Контактная информация:

Re: Усилители, игрушечные

#563

#563 Сообщение SergPhil » 28 июл 2024, 21:39

-serg- писал(а):
28 июл 2024, 17:03
Платки усилителей с однополярным питанием.
Сделаны посредственно, вследствие экстремальной экономии, до пределов скудности.
Схему желательно привести к виду из DataSheet.
Да, я об этом часто думаю. Не мудрено, если уж придётся (а оно придётся) делать собственный БП, то и ТДА-шки придётся купить другие и спаять свою схему.
(короче... хотел бюджетный дежурный усилочек сделать, а с вами со всеми свяжешься... :) я-ж хотел оставаться лузером в микросхемных УНЧ...)

Аватара пользователя
Борисович
Сообщения: 3692
Зарегистрирован: 13 дек 2016, 14:22
Откуда: Тверская область
Благодарил (а): 295 раз
Поблагодарили: 902 раза

Re: Усилители, игрушечные

#564

#564 Сообщение Борисович » 29 июл 2024, 00:07

SergPhil писал(а):
28 июл 2024, 21:39
хотел бюджетный дежурный усилочек сделать,
SergPhil писал(а):
28 июл 2024, 21:39
ТДА-шки придётся купить другие
А если SergPhil, всё так серьёзно...
То может проще и дешевле , для
SergPhil писал(а):
28 июл 2024, 21:39
дежурный усилочек
вот такую штуковину использовать.Изображение
Называется JX-806BT-A V1.0
И всё в ней есть . И ещё усилитель, типа
2 х 10 вт , класса D. Ну по 10, может перебор,но по несколько ватт, наверняка выдаст. Питание от 12 вольт

inkugnito
Сообщения: 85
Зарегистрирован: 27 май 2022, 07:42
Откуда: Москва
Благодарил (а): 5 раз
Поблагодарили: 9 раз

Re: Усилители, игрушечные

#565

#565 Сообщение inkugnito » 29 июл 2024, 07:09

Борисович писал(а):
29 июл 2024, 00:07
Ну по 10, может перебор,но по несколько ватт, наверняка выдаст. Питание от 12 вольт
Ну класс Д, ключевой режим, так что вполне возможно свои 10, хотя на некоторых картинках в инторнетах нарисовано 2х25, выдаст.
ЗЫ Надпись "ДиСи 5В ин" несколько смущает.
PSS За не формат, надеюсь не получу по шапке: есть 10шт TDA2030 и 6шт 174ун14, не паянные, мне не надо, а тут кому-то может пригодится.

Аватара пользователя
SergPhil
Сообщения: 8567
Зарегистрирован: 10 сен 2009, 22:54
Откуда: Донецк
Благодарил (а): 1169 раз
Поблагодарили: 466 раз
Контактная информация:

Re: Усилители, игрушечные

#566

#566 Сообщение SergPhil » 29 июл 2024, 15:13

Борисович писал(а):
29 июл 2024, 00:07
вот такую штуковину использовать.
А вот может и быть. Поизучаю эту штуковину в интернете. Правда класс "Д" смущает по старинке.
Мне-бы после "лампы" основной в доме, иметь в "дежурном" германиевый транзик. А я мало того перескочил на микруху в классе "А"(Б)... так и уже перескачу на "Д". :help:
Последний раз редактировалось SergPhil 29 июл 2024, 23:01, всего редактировалось 1 раз.

Аватара пользователя
-serg-
Сообщения: 259
Зарегистрирован: 29 окт 2017, 17:10
Откуда: -Моск-
Благодарил (а): 6 раз
Поблагодарили: 72 раза

Re: Усилители, игрушечные

#567

#567 Сообщение -serg- » 29 июл 2024, 22:13

Полагаю стоит попробовать допилить уже купленные платки.
С плат усилителей аккуратно снять SMD конденсаторы и припаять оксидные выводные.
Изображение
C3 входной 2,2 - 4,7 мкФ
С4 конденсатор в схеме формирования напряжения смещения 22 - 47 мкФ
С5 конденсатор в ОС 2,2 - 4,7 мкФ
Крошечный конденсатор по питанию заменить на ёмкость 220 - 470 мкФ
С7 выходной 2200 - 4700 мкф
Конденсаторы вылезут за пределы платы, но создадут приемлемые условия для нормальной работы микросхемы.

Практикую подобный подход, например я подтянул до вменяемого вида довольно популярный, но скверно собранный USB AudioDAC на PCM2704.
Изображение

Аватара пользователя
SergPhil
Сообщения: 8567
Зарегистрирован: 10 сен 2009, 22:54
Откуда: Донецк
Благодарил (а): 1169 раз
Поблагодарили: 466 раз
Контактная информация:

Re: Усилители, игрушечные

#568

#568 Сообщение SergPhil » 29 июл 2024, 23:10

-serg- писал(а):
29 июл 2024, 22:13
Полагаю стоит попробовать допилить уже купленные платки.
Глядя на представленную картинку с заменой электролитов... как-раз 27 июля показывал фото, там видно новые и ещё не установленные. Маленькие на плате планировались удалить и установить новые (их видно если приглядеться :-) )
А вообще, СПАСИБО ЗА СОВЕТ! :drink:
SergPhil писал(а):
27 июл 2024, 22:13
Борисович писал(а):
27 июл 2024, 19:42
Если с двух полярным питанием примерно 12+12 вольт, то будет приемлимо. Ватта 4-5 выдаст нормальных.
Имеется уже БП - 27 вольт. (самому делать БП неохота...)
Так-же хочу перед УНЧ поставить модуль (РГ, ТБ, Баланс).
И заодно модуль Блютуз/Флешка/ФМ.
Как оно в итоге правильно будет распределено в корпусе, пока точно не известно.
Предварительно вот так распределил.
Поправки любые приветствуются (опыт отсутствует)
Изображение

Аватара пользователя
SergPhil
Сообщения: 8567
Зарегистрирован: 10 сен 2009, 22:54
Откуда: Донецк
Благодарил (а): 1169 раз
Поблагодарили: 466 раз
Контактная информация:

Re: Усилители, игрушечные

#569

#569 Сообщение SergPhil » 29 июл 2024, 23:24

Удивляет прожорливость ТДА 2030. Питание на 2 канала (стерео), он просит (по даташиту) - аж 7 Ампер. ТС придётся ставить приличный. На вторичке 24 Вольта 7 Ампер.

Аватара пользователя
oldmao
Сообщения: 6319
Зарегистрирован: 05 фев 2011, 15:39
Откуда: Саратовская обл.
Благодарил (а): 151 раз
Поблагодарили: 532 раза

Re: Усилители, игрушечные

#570

#570 Сообщение oldmao » 30 июл 2024, 05:36

Даташит врёт. На 8 Ом от 24 В всего 1,5 А максимум. На меньшее сопротивление нагрузки не рекомендую, искажения заметные попрут. Хотя если питание до 18 вольт снизить, то на 4 Ом вполне слушабельно.

Аватара пользователя
alexsan
Сообщения: 5545
Зарегистрирован: 04 май 2011, 07:59
Откуда: Казахстан.г.Павлодар
Благодарил (а): 17 раз
Поблагодарили: 346 раз

Re: Усилители, игрушечные

#571

#571 Сообщение alexsan » 30 июл 2024, 11:43

25в в одно полярном и -+ 15в в двух полярном питании ,для нее нормально.
Александр.

Аватара пользователя
VASILI
Сообщения: 9281
Зарегистрирован: 12 окт 2009, 19:36
Откуда: Молдова
Благодарил (а): 1060 раз
Поблагодарили: 762 раза

Re: Усилители, игрушечные

#572

#572 Сообщение VASILI » 30 июл 2024, 12:28

-serg- писал(а):
29 июл 2024, 22:13
аккуратно снять SMD конденсаторы
И чем они вам не понравились(радиодетали в SMD исполнении)? Если они того же номинала, который требуется? Думаете - "на соплях" (выводной легче и скорее оторвется) будет надежнее? Или красивее играть будет. Аудиофилия какая то...да и микра не того уровня, чтобы с ней сильно заморачиваться. Во литы на бОльшие по питанию сменить полезно.
Последний раз редактировалось VASILI 30 июл 2024, 12:52, всего редактировалось 1 раз.

Аватара пользователя
ALS
Сообщения: 131
Зарегистрирован: 02 июн 2017, 21:08
Откуда: Севастополь
Благодарил (а): 20 раз
Поблагодарили: 35 раз

Re: Усилители, игрушечные

#573

#573 Сообщение ALS » 30 июл 2024, 12:38

SMD - это керамика. При замене её, напр., на пленочный выводной конденсатор характеристики тракта будут чуть лучше.
Работает, конечно, не всегда и не везде, но в обвязке разных ЦАП-ов я бы тоже всё переделал..

Аватара пользователя
VASILI
Сообщения: 9281
Зарегистрирован: 12 окт 2009, 19:36
Откуда: Молдова
Благодарил (а): 1060 раз
Поблагодарили: 762 раза

Re: Усилители, игрушечные

#574

#574 Сообщение VASILI » 30 июл 2024, 12:51

ALS писал(а):
30 июл 2024, 12:38
При замене её, напр., на пленочный выводной конденсатор
Оно то так, но пленочный например 2,2мкФ солидных размеров. И впаять его на место SMD размером 2,5мм довольно проблемно. А оторвавшуюся дорожку уже не приклеить. Вот и получается - припаяли "на соплях"

Аватара пользователя
ALS
Сообщения: 131
Зарегистрирован: 02 июн 2017, 21:08
Откуда: Севастополь
Благодарил (а): 20 раз
Поблагодарили: 35 раз

Re: Усилители, игрушечные

#575

#575 Сообщение ALS » 30 июл 2024, 14:27

Не обязательно паять именно к площадкам имеющегося элемента. Иногда дорожка уходит к другой площадке, где будет гораздо более приемлемое подключение. В общем, тут классика : кто хочет - ищет способы, кто не хочет - ищет отмазки )

Вообще, есть классная картинка на эту тему. Вот так точно делать не надо :
► Показать
Последний раз редактировалось ALS 30 июл 2024, 14:32, всего редактировалось 1 раз.

Аватара пользователя
SergPhil
Сообщения: 8567
Зарегистрирован: 10 сен 2009, 22:54
Откуда: Донецк
Благодарил (а): 1169 раз
Поблагодарили: 466 раз
Контактная информация:

Re: Усилители, игрушечные

#576

#576 Сообщение SergPhil » 30 июл 2024, 14:31

alexsan писал(а):
30 июл 2024, 11:43
25в в одно полярном и -+ 15в в двух полярном питании ,для нее нормально.
В смысле... 7 Ампер, это нормально?

Аватара пользователя
alexsan
Сообщения: 5545
Зарегистрирован: 04 май 2011, 07:59
Откуда: Казахстан.г.Павлодар
Благодарил (а): 17 раз
Поблагодарили: 346 раз

Re: Усилители, игрушечные

#577

#577 Сообщение alexsan » 30 июл 2024, 14:50

Да за глаза ,можно и 4 подцепить.
Александр.

Аватара пользователя
SergPhil
Сообщения: 8567
Зарегистрирован: 10 сен 2009, 22:54
Откуда: Донецк
Благодарил (а): 1169 раз
Поблагодарили: 466 раз
Контактная информация:

Re: Усилители, игрушечные

#578

#578 Сообщение SergPhil » 30 июл 2024, 14:50

ALS писал(а):
30 июл 2024, 12:38
Работает, конечно, не всегда и не везде, но в обвязке разных ЦАП-ов я бы тоже всё переделал..
Если касаемо меня, то я совсем не "цифровик". Валяются много лет в пакете в гараже вся эта мишура. Есть три варианта действий:
1 Плюнуть три раза на эти пакетики с платками... и пусть дальше захламляют гараж.
2 Выбросить в мусорное ведро... и легче станет.
3 Всё-таки собрать усилок и имя ему "ДЕЖУРНЫЙ" (это так-же как есть собранный давным-давно транзисторный фоно-корректор... отличный, но никогда не слушается и лежит в гараже). Будет просто на всякий случай так-же лежать в гараже. Потому что я "убеждённый ламповик".
П.С. Чувствую, что на радио-рынке куплю новые ТДА-шки и обвязку к ним... и начну собирать свою плату.

Аватара пользователя
oldmao
Сообщения: 6319
Зарегистрирован: 05 фев 2011, 15:39
Откуда: Саратовская обл.
Благодарил (а): 151 раз
Поблагодарили: 532 раза

Re: Усилители, игрушечные

#579

#579 Сообщение oldmao » 30 июл 2024, 16:14

Зачем новые? Эти выпаяй.

Аватара пользователя
SergPhil
Сообщения: 8567
Зарегистрирован: 10 сен 2009, 22:54
Откуда: Донецк
Благодарил (а): 1169 раз
Поблагодарили: 466 раз
Контактная информация:

Re: Усилители, игрушечные

#580

#580 Сообщение SergPhil » 30 июл 2024, 20:24

oldmao писал(а):
30 июл 2024, 16:14
Зачем новые? Эти выпаяй.
Эти модульки лучше оставить. Можно будет сравнить 2 разных канала.
На радио-рынке "2030" по моему по 30 рублей штучка.

Аватара пользователя
alexsan
Сообщения: 5545
Зарегистрирован: 04 май 2011, 07:59
Откуда: Казахстан.г.Павлодар
Благодарил (а): 17 раз
Поблагодарили: 346 раз

Re: Усилители, игрушечные

#581

#581 Сообщение alexsan » 30 июл 2024, 20:33

Ну тогда лучше lm1875 взять.
Александр.

Аватара пользователя
oldmao
Сообщения: 6319
Зарегистрирован: 05 фев 2011, 15:39
Откуда: Саратовская обл.
Благодарил (а): 151 раз
Поблагодарили: 532 раза

Re: Усилители, игрушечные

#582

#582 Сообщение oldmao » 31 июл 2024, 05:26

Или TDA2050. Сравнение.

Сцилли
Сообщения: 875
Зарегистрирован: 27 июл 2015, 22:05
Благодарил (а): 23 раза
Поблагодарили: 54 раза

Re: Усилители, игрушечные

#583

#583 Сообщение Сцилли » 31 июл 2024, 18:15

Больше часа, лабораторная работа, которая тянет на курсовую, даже не дослушал!

Аватара пользователя
oldmao
Сообщения: 6319
Зарегистрирован: 05 фев 2011, 15:39
Откуда: Саратовская обл.
Благодарил (а): 151 раз
Поблагодарили: 532 раза

Re: Усилители, игрушечные

#584

#584 Сообщение oldmao » 31 июл 2024, 18:37

Там под видео расписано, на какой минуте что обсуждается. Можно промотать сразу к выводам.

Аватара пользователя
VASILI
Сообщения: 9281
Зарегистрирован: 12 окт 2009, 19:36
Откуда: Молдова
Благодарил (а): 1060 раз
Поблагодарили: 762 раза

Re: Усилители, игрушечные

#585

#585 Сообщение VASILI » 31 июл 2024, 18:54

TDA2050 у него получились самые клевые. 2030 вообще никакие. Только надо настоящие искать. 2030 часто натыкался на подделки.

Аватара пользователя
SergPhil
Сообщения: 8567
Зарегистрирован: 10 сен 2009, 22:54
Откуда: Донецк
Благодарил (а): 1169 раз
Поблагодарили: 466 раз
Контактная информация:

Re: Усилители, игрушечные

#586

#586 Сообщение SergPhil » 31 июл 2024, 23:07

А у нас мужики(а точнее не просто левые мужики, а типа инженеры с завода ТОПАЗ (теле-радио завод известный) на перебой утверждают - 2050 мощнее, а звучание хуже. 2030 слабенькая, а звучит в итоге гораздо гораздее. Вот и пойми кого слушать. Погонись за мощностью - потеряешь в качестве. Хочешь качество - не гонись за мощностью. Выбирай, что тебе важнее?! Какая у тебя АС... если дубовая резиновая качалка - выбирай мощность (что-ж теперь делать...)

Аватара пользователя
oldmao
Сообщения: 6319
Зарегистрирован: 05 фев 2011, 15:39
Откуда: Саратовская обл.
Благодарил (а): 151 раз
Поблагодарили: 532 раза

Re: Усилители, игрушечные

#587

#587 Сообщение oldmao » 01 авг 2024, 05:29

У меня к TDA2030 единственная претензия - не любят они низкоомную (менее 6 Ом) нагрузку, при мощности больше половины я уже слышу искажения. Хотя при низком напряжении питания (не более 18 В однополярки) на 4 Ома вполне сносно. Это не Хай-Энд, а хороший середнячок. Большинство околокомпьютерных колонок мощностью 4...20 Вт на них и сделано. Если у вас акустика не экстра-класса, то не заморачивайтесь, ставьте ваши модули.

Аватара пользователя
SergPhil
Сообщения: 8567
Зарегистрирован: 10 сен 2009, 22:54
Откуда: Донецк
Благодарил (а): 1169 раз
Поблагодарили: 466 раз
Контактная информация:

Re: Усилители, игрушечные

#588

#588 Сообщение SergPhil » 01 авг 2024, 08:24

oldmao писал(а):
01 авг 2024, 05:29
Если у вас акустика не экстра-класса, то не заморачивайтесь, ставьте ваши модули.
Мне нужен как дежурный. Основная (главная) система домашняя совсем другая.
(то есть, если вдруг останусь временно без основного усилка, то тут оп-паньки - в гараже есть готовенький дежурный...)
(ладно... так и быть, сегодня куплю ТДА 2050 для будущего сравнения)

Аватара пользователя
SergPhil
Сообщения: 8567
Зарегистрирован: 10 сен 2009, 22:54
Откуда: Донецк
Благодарил (а): 1169 раз
Поблагодарили: 466 раз
Контактная информация:

Re: Усилители, игрушечные

#589

#589 Сообщение SergPhil » 01 авг 2024, 12:21

ТДА 2050 ещё хлеще. Ей на 1 канал требуется 5 Ампер (для пика). Значит для стерео варианта БП должен аж 10 Ампер.
Ну пусть мы уйдём в компромисс и попытаемся найти 8 Ампер. Ну и где столько взять?

Аватара пользователя
oldmao
Сообщения: 6319
Зарегистрирован: 05 фев 2011, 15:39
Откуда: Саратовская обл.
Благодарил (а): 151 раз
Поблагодарили: 532 раза

Re: Усилители, игрушечные

#590

#590 Сообщение oldmao » 01 авг 2024, 13:08

Вы не правильно читаете даташиты! Это максимальный ток, который микросхема способна "переварить", но совсем не обязательно столько будет.
Например, берём TDA2030A и рассмотрим однополярное питание 24 В и нагрузку 4 Ом.
Нас интересует график зависимости мощности от напряжения питания:
Изображение
Видим 10 Вт. А это всего 1,6 А среднего тока.
Так что если не планируем наваливать громкость "по самые помидоры", то трёхамперного блока на два канала хватит. А четырёхамперного - с хорошим запасом.

Аватара пользователя
alexsan
Сообщения: 5545
Зарегистрирован: 04 май 2011, 07:59
Откуда: Казахстан.г.Павлодар
Благодарил (а): 17 раз
Поблагодарили: 346 раз

Re: Усилители, игрушечные

#591

#591 Сообщение alexsan » 01 авг 2024, 13:56

Трансформатор ТПП-322-127/220-50

Сердечник: ПЛМ27х40х58
Мощность: 200 Вт
Ток первичной обмотки: 2,03/1,15 А
Масса: 3,85 кг

Выводы обмоток Напряжение, В Допустимый ток, А
11-12 10 3,2
17-18 10 3,2
13-14 20 3,2
19-20 20 3,2
15-16 2,48 3,2
21-22 2,48 3,2
Таб.1. Электрические параметры трансформатора ТПП322-127/220-50 и ТПП322-220-50

Трансформаторы ТПП322 на 220 В выпускаются начиная с 1979 г.(обозначаются как ТПП322-220-50), они имеют одну первичную обмотку и такую же нумерацию выводов, как у трансформаторов на 127/220 В.

Электрические параметры, габаритные и установочные размеры, а также масса трансформаторов ТПП322 на 220 В такие же, как у соответствующих трансформаторов ТПП322 на 127/220 В.

Напряжение на отводах первичных обмоток трансформаторов ТПП322 на 127/220 В:

между выводами 1 и 2, 6 и 7 - 7 В;
между выводами 2 и 3, 7 и 8 - 100 В;
между выводами 3 и 4, 8 и 9 - 20 В;
между выводами 4 и 5, 9 и 10 - 11 В.

При использовании трансформаторов ТПП322-127/220 на 127 В необходимо:

соединить выводы 1 и 9, 4 и 6, при этом магнитные потоки первичных обмоток обоих стержней суммируются;
подать напряжение 127 В на выводы 1 и 4 (6 и 9).

При использовании трансформаторов ТПП322-127/220 на 220 В необходимо:

соединить выводы 3 и 9 или 4 и 8;
подать напряжение 220 В на выводы 2 и 7.

Электрическая принципиальная схема трансформатора питания ТПП322
Рис1. Электрическая принципиальная схема трансформатора питания ТПП322 на 50 Гц, 127/220 В
Электрическая принципиальная схема трансформатора питания ТПП322
Рис2. Электрическая принципиальная схема трансформатора питания ТПП322 на 50 Гц, 220 В

В трансформаторах ТПП322 возможно последовательное и параллельное согласное соединение вторичных обмоток. Последовательное включение различных вторичных обмоток позволяет подобрать необходимое выходное напряжение, параллельное - повысить мощность на выходных обмотках. При последовательном включении обмоток с разными допустимыми токами ток через обмотки не должен превышать минимально допустимого. Параллельное соединение допускается только для тех обмоток, напряжение на зажимах которых одинаковы.
Конструкция трансформатора питания ТПП322
Рис3. Конструкция трансформатора питания ТПП322 на 50 Гц, 127/220 В
Александр.

Аватара пользователя
oldmao
Сообщения: 6319
Зарегистрирован: 05 фев 2011, 15:39
Откуда: Саратовская обл.
Благодарил (а): 151 раз
Поблагодарили: 532 раза

Re: Усилители, игрушечные

#592

#592 Сообщение oldmao » 01 авг 2024, 14:57

Куда вам такую дуру? Больше 15 Вт с канала снимать категорически не советую, сгорит. А это значит с учётом КПД 70% трансформатора на 50 Вт габаритной мощности хватит с запасом. И напряжение не более 30 В для 4 Ом или 36 В для 8 Ом. Однополярки, разумеется.

alti
Сообщения: 219
Зарегистрирован: 08 мар 2013, 11:45
Благодарил (а): 3 раза
Поблагодарили: 47 раз

Re: Усилители, игрушечные

#593

#593 Сообщение alti » 08 авг 2024, 12:47

Мой относительно миниатюрный усилитель на TDA2050. Стерео. Сдвуполярным питанием. С защитой и блоком питания на плате.
Помещается в корпус батарейного отсека приёмника Ленинград-006.
Изображение

Изображение

Единственное, что никак не поддавалось миниатюризации,- это трансформатор...

Аватара пользователя
SergPhil
Сообщения: 8567
Зарегистрирован: 10 сен 2009, 22:54
Откуда: Донецк
Благодарил (а): 1169 раз
Поблагодарили: 466 раз
Контактная информация:

Re: Усилители, игрушечные

#594

#594 Сообщение SergPhil » 08 авг 2024, 17:17

Тот раз купил всё-таки. Раз нахваливаете эти "50"-ки. Соберу и те, и другие. Лично проверю стоит-ли обчинка выделки. Люди такой БП покупают для этих микрух. Типа всё испытано давно и довольны. 24 вольта, 6 Ампер.

Изображение

Аватара пользователя
Гурон
Сообщения: 76
Зарегистрирован: 11 янв 2023, 08:47
Откуда: Кубань
Благодарил (а): 9 раз
Поблагодарили: 24 раза

Re: Усилители, игрушечные

#595

#595 Сообщение Гурон » 09 авг 2024, 04:10

alti писал(а):
08 авг 2024, 12:47
Мой относительно миниатюрный усилитель на TDA2050. Стерео
Отлично.

Аватара пользователя
Sve.
Сообщения: 227
Зарегистрирован: 17 фев 2023, 18:31
Благодарил (а): 100 раз
Поблагодарили: 23 раза

Re: Усилители, игрушечные

#596

#596 Сообщение Sve. » 09 авг 2024, 08:08

alti писал(а):
08 авг 2024, 12:47
Мой относительно миниатюрный усилитель на TDA2050. Стерео. Сдвуполярным питанием. С защитой и блоком питания на плате.
Помещается в корпус батарейного отсека приёмника Ленинград-006.
Изображение

Изображение


Единственное, что никак не поддавалось миниатюризации,- это трансформатор...
Фото красивы-а схемка где???
Красотка с береткой

alti
Сообщения: 219
Зарегистрирован: 08 мар 2013, 11:45
Благодарил (а): 3 раза
Поблагодарили: 47 раз

Re: Усилители, игрушечные

#597

#597 Сообщение alti » 10 авг 2024, 22:06

[/quote]
Фото красивы-а схемка где???
[/quote]
Изображение

Аватара пользователя
Гурон
Сообщения: 76
Зарегистрирован: 11 янв 2023, 08:47
Откуда: Кубань
Благодарил (а): 9 раз
Поблагодарили: 24 раза

Re: Усилители, игрушечные

#598

#598 Сообщение Гурон » 11 авг 2024, 04:36

А лейку печатной платы можно?

alti
Сообщения: 219
Зарегистрирован: 08 мар 2013, 11:45
Благодарил (а): 3 раза
Поблагодарили: 47 раз

Re: Усилители, игрушечные

#599

#599 Сообщение alti » 11 авг 2024, 06:55

Гурон писал(а):
11 авг 2024, 04:36
А лейку печатной платы можно?
Можно ;)

Аватара пользователя
SergPhil
Сообщения: 8567
Зарегистрирован: 10 сен 2009, 22:54
Откуда: Донецк
Благодарил (а): 1169 раз
Поблагодарили: 466 раз
Контактная информация:

Re: Усилители, игрушечные

#600

#600 Сообщение SergPhil » 11 авг 2024, 09:59

Как советуете делать... на дощечке разложить (и закрепить) платы БП и самого УНЧ ?
Корпус делаем простенький? Всё-равно никому не показывать.
В коробке из под обуви, ну это я конечно через-чур...

Ответить