Доска объявлений

Активные темы доски объявлений

Перестройка магнитолы Вега-335 на FM

Общение любителей радиоаппаратуры на полупроводниках.
Ответить
Сообщение
Автор
Rokky78
Сообщения: 8
Зарегистрирован: 03 фев 2022, 15:20

Перестройка магнитолы Вега-335 на FM

#1

#1 Сообщение Rokky78 » 03 фев 2022, 16:38

Приветствую всех.
Нужно перестроить Вегу-335 на диапазон 88-108 МГц. Именно 335. На этом форуме есть хорошая тема про 235 Вегу.
http://www.rt20.getbb.ru/viewtopic.php?t=103243
Принцип мне понятен. Есть вопросы. В описанной по ссылке выше методике, насколько я понял, стоят двухвыводные катушки.

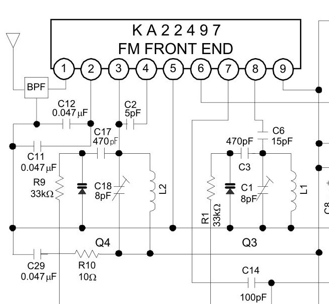
В 335 Веге гетеродинная катушка состоит из 2-х полуобмоток. Как уменьшать витки в такой катушке? Похожая история и с входной катушкой и катушкой усилителя РЧ. Катушки L3 и L4 выполнены на одном сердечнике. Уменьшать витки нужно только L3 ? Или L4 тоже ?

Все напряжения на ПС1 в норме (соответствуют указанным на схеме).

Изображение
Изображение
Изображение
Последний раз редактировалось Rokky78 04 фев 2022, 01:49, всего редактировалось 1 раз.

Техно
Сообщения: 518
Зарегистрирован: 20 сен 2021, 22:37
Откуда: Оттуда
Благодарил (а): 3 раза
Поблагодарили: 45 раз

Re: Перестройка магнитолы Вега-335 на FM

#2

#2 Сообщение Техно » 04 фев 2022, 01:27

Насчет входного контура можно не заморачиватся, его можно вообще отключить и подсоединить с1 прямо к выводу эмиттера. Ибо он будет дубовый по добротности и толку от него почти никакого.
В урч изменять только L3, а L4 не трогать.
Сложнее всего будет с гетеродином. В общем случае отмотать одинаково сверху и снизу. Для начала лучше катушку вообще не трогать, а поиграться с конденсаторами, может этого хватит. Но трудность в том, что К174ПС1 в таком нестандартном применении, когда половина смесителя используется как гетеродин, может не запускаться на высоких частотах. Тогда только подбор или вообще придется сделать отдельный гетеродин.
Автор забанен на 1 год.

Rokky78
Сообщения: 8
Зарегистрирован: 03 фев 2022, 15:20

Re: Перестройка магнитолы Вега-335 на FM

#3

#3 Сообщение Rokky78 » 07 фев 2022, 23:19

Техно, спасибо большое за ответ. Извиняюсь, что не сразу пишу.
В общем, я понял, что начинать нужно именно с катушки гетеродина. Ничего не сматывая, попробовал поймать станции с помощью сердечника. Результат был 2 - 3 станции в диапазоне 87 -89 МГц (на рабочем приемнике эти станции в этом диапазоне). (про конденсатор, каюсь совсем забыл в этот раз).
Когда дошли руки до катушки с удивлением обнаружил, что в ней не 3,25 + 2,25 витка, а 4,25 + 1,25. Общее число витков совпадает. Только с меньшей обмотки сматывать практически уже нечего. Смотав 1 виток с большей полуобмотки попробовал найти станции. Ловит также только в нижней области FM диапазона. Смотал 2-ой виток. Все стало еще хуже. Быстро нашлась одна станция (87,8 МГц). Сердечником и конденсатором загнал ее в начало шкалы, думая, что остальные (хоть сколько нибудь) появятся при вращении резистора настройки. Больше нет ничего. :(
Пока нет много времени, чтобы заниматься им. Да и идеи кончились. Думаю, может ли быть неисправным подстроечный конденсатор? Ощущение такое, что в нем теряется контакт, либо он настолько чувствительный, что его нужно поворачивать буквально на единицы градусов. Планирую вернуть катушку к исходному состоянию и попробовать настроить контур еще разок.

Техно
Сообщения: 518
Зарегистрирован: 20 сен 2021, 22:37
Откуда: Оттуда
Благодарил (а): 3 раза
Поблагодарили: 45 раз

Re: Перестройка магнитолы Вега-335 на FM

#4

#4 Сообщение Техно » 08 фев 2022, 01:50

Так я же и писал, что с К174ПС1 засада, она часто отказывается работать на частотах больше 100МГц. Похоже у вас такой случай.
Можно попробовать сделать гетеродин вниз. Но тогда АПЧ работать не будет.
Автор забанен на 1 год.

Аватара пользователя
vatsur
Сообщения: 2288
Зарегистрирован: 05 июл 2016, 12:27
Откуда: Никишино, Донецк, ДНР
Благодарил (а): 5 раз
Поблагодарили: 316 раз

Re: Перестройка магнитолы Вега-335 на FM

#5

#5 Сообщение vatsur » 08 фев 2022, 02:02

Я бы в гетеродине сделал симметричные обмотки, но для начала пробовал 2,25+1,25, чтобы в сумме было 3,5. Гетеродин вниз, однозначно, а чтобы работала АПЧ, варикап переверните. Нечто похожее перестраивал недавно в Меридиан 248, отписывался в соответствующих темах.
http://rt20.mybb2.ru/viewtopic.php?p=2257304#p2257304
Бан до 3 марта 2024 за матерщину , RV3DOI

Аватара пользователя
gsmart
Сообщения: 4225
Зарегистрирован: 25 июл 2015, 22:14
Откуда: 57 RUS
Благодарил (а): 42 раза
Поблагодарили: 122 раза

Re: Перестройка магнитолы Вега-335 на FM

#6

#6 Сообщение gsmart » 08 фев 2022, 05:05

Rokky78 писал(а):
07 фев 2022, 23:19
Ничего не сматывая, попробовал поймать станции с помощью сердечника. Результат был 2 - 3 станции в диапазоне 87 -89 МГц (на рабочем приемнике эти станции в этом диапазоне)
Проконтролируйте устойчивую работу гетеродина, частоты его перекрытия, если нет частотометра, то это можно сделать при помощи второго исправного FM приёмника, лучше с электронным отображением частоты, да хоть в сотовом телефоне.
Берёте сотовый, включаете в нём приёмник, подносите сотовый (провод наушников или антенну) к ремонтируемому приёмнику, и ловите несущию его гетеродина и смотрите частоту.
Для диапазона 88-108 МГц при ПЧ 10,7 МГц с верхней настройкой гетеродина (при верхней настройки гетеродина его частота будет выше частоты принимаемой станции на частоту ПЧ 10,7МГц) его несушая будет лежать в пределах 98,7-118,7 МГц.
То есть участок 98,7-108 МГц можно будет поймать обычным бытовым FM приёмником, например в сотовым телефоне, услышав "тишину" несущей гетеродина, и проконтролировать её частоту.
Если получилась нижняя настройка гетеродина, то полоса его перестройки будет 77,3-97,3 МГц, но нижнюю настройку гетеродина не используют по целому ряду причин, к тому-же в этом случае не будет работать АПЧГ.
В принципе так-же можно взять второй СУПЕРГЕТЕРОДИННЫЙ FM приёмник (DSP и в сотовых не пойдут) и использовать сигнал его гетеродина как ВЧ генератор для настройки другова приёмнника.
Изображение

Техно
Сообщения: 518
Зарегистрирован: 20 сен 2021, 22:37
Откуда: Оттуда
Благодарил (а): 3 раза
Поблагодарили: 45 раз

Re: Перестройка магнитолы Вега-335 на FM

#7

#7 Сообщение Техно » 08 фев 2022, 13:56

vatsur писал(а):
08 фев 2022, 02:02
а чтобы работала АПЧ, варикап переверните.
Бесполезно, все равно не будет работать.
Автор забанен на 1 год.

Аватара пользователя
Самый !
Сообщения: 20725
Зарегистрирован: 18 дек 2009, 19:19
Откуда: дер. Новое Девяткино
Благодарил (а): 467 раз
Поблагодарили: 988 раз
Контактная информация:

Re: Перестройка магнитолы Вега-335 на FM

#8

#8 Сообщение Самый ! » 08 фев 2022, 14:10

Техно писал(а):
08 фев 2022, 01:50
я же и писал, что с К174ПС1 засада, она часто отказывается работать на частотах больше 100МГц
- что-то новенькое, ибо она серийно шла в УКВ-1-05Е с завода рассчитанного на диапазон более высоких частот. Сама ИМС допускает работу до 210мГц. по тестам из даташита.
"Радиокомплекс судовой Любава-85-стерео" или http://rw6ase.narod.ru/00/rpl_ps/ljubawa85s.html
И личный опыт, и массовый опыт др. умельцев ни разу не выявил проблем с работой данной ИМС на частотах вещания FM при самостоятельной перестройка блоков УКВ с ней, тот же тюнер Т-101.
Варикап переворачивали не раз в др. схемах вполне успешно.

"Может, в консерватоии что-то подправить?"
По почте на тех. вопросы не отвечаю в 2023 году тоже, прошу сюда : viewtopic.php?f=3&t=93525

Техно
Сообщения: 518
Зарегистрирован: 20 сен 2021, 22:37
Откуда: Оттуда
Благодарил (а): 3 раза
Поблагодарили: 45 раз

Re: Перестройка магнитолы Вега-335 на FM

#9

#9 Сообщение Техно » 08 фев 2022, 14:41

Самый ! писал(а):
08 фев 2022, 14:10
"Может, в консерватоии что-то подправить?"
Ну подправьте, раз такая необходимость возникла :).
И вы снова не читаете написанное. И схему не смотрите. В УКВ-1-05Е она работает в штатном режиме - в качестве двойного смесителя. А здесь
Техно писал(а):
04 фев 2022, 01:27
Но трудность в том, что К174ПС1 в таком нестандартном применении, когда половина смесителя используется как гетеродин, может не запускаться на высоких частотах.
Автор забанен на 1 год.

Техно
Сообщения: 518
Зарегистрирован: 20 сен 2021, 22:37
Откуда: Оттуда
Благодарил (а): 3 раза
Поблагодарили: 45 раз

Re: Перестройка магнитолы Вега-335 на FM

#10

#10 Сообщение Техно » 08 фев 2022, 14:43

Самый ! писал(а):
08 фев 2022, 14:10
Варикап переворачивали не раз в др. схемах вполне успешно.
В других схемах может и успешно, а в этой - безуспешно.
Автор забанен на 1 год.

Аватара пользователя
vatsur
Сообщения: 2288
Зарегистрирован: 05 июл 2016, 12:27
Откуда: Никишино, Донецк, ДНР
Благодарил (а): 5 раз
Поблагодарили: 316 раз

Re: Перестройка магнитолы Вега-335 на FM

#11

#11 Сообщение vatsur » 08 фев 2022, 15:52

Техно писал(а):
08 фев 2022, 14:43
Самый ! писал(а):
08 фев 2022, 14:10
Варикап переворачивали не раз в др. схемах вполне успешно.
В других схемах может и успешно, а в этой - безуспешно.
Я уже писал про аналогичную схему. Гетеродин вверху там работает, но хуже чем внизу, и переворачивание варикапа срабатывает для нормальной работы.
Бан до 3 марта 2024 за матерщину , RV3DOI

Техно
Сообщения: 518
Зарегистрирован: 20 сен 2021, 22:37
Откуда: Оттуда
Благодарил (а): 3 раза
Поблагодарили: 45 раз

Re: Перестройка магнитолы Вега-335 на FM

#12

#12 Сообщение Техно » 08 фев 2022, 17:20

vatsur писал(а):
08 фев 2022, 15:52
переворачивание варикапа срабатывает для нормальной работы.
Подумал немного, да, должно работать.
Автор забанен на 1 год.

Rokky78
Сообщения: 8
Зарегистрирован: 03 фев 2022, 15:20

Re: Перестройка магнитолы Вега-335 на FM

#13

#13 Сообщение Rokky78 » 02 мар 2022, 07:44

Спасибо всем откликнувшимся!
Разные комбинации с заменой конденсаторов ничего не дали. Приемник по-прежнему мог поймать только одну станцию из нижней части диапазона (87,7 радио "Звезда"). Очевидно, ваши предположения правы. Гетеродин не работает на более высоких частотах (проверял замыкая катушку - звук абсолютно не менялся).
Решил попробовать гетеродин вниз. Вернул все как было. Все конденсаторы - прежних номиналов. Катушку гетеродина домотал до начального состояния (4,25 + 1,25 витков). С конденсатора С1 подал сигнал прямо на эмиттер VT1.
Что получилось в таком виде. Теперь при разных комбинациях сердечника катушки L5 и конденсатора С12 можно добиться либо приема нижней станции (87,7 Радио Звезда) верхней настройки гетеродина (Частота гетеродина 98,4); либо верхних станций (105,7 и 106,7) нижней настройки гетеродина (частота гетеродина 95 MHz)
У меня вопрос. Какие номиналы и каких конденсаторов можно поменять, чтобы растянуть диапазон (для нижней настройки) ? (необязательно весь, хотя бы чтобы ловил начиная со 100 Мгц)

Kostakis07
Сообщения: 80
Зарегистрирован: 27 фев 2015, 22:34
Благодарил (а): 2 раза
Поблагодарили: 15 раз

Re: Перестройка магнитолы Вега-335 на FM

#14

#14 Сообщение Kostakis07 » 02 мар 2022, 23:13

Rokky78 писал(а):
02 мар 2022, 07:44
Какие номиналы и каких конденсаторов можно поменять, чтобы растянуть диапазон (для нижней настройки) ? (необязательно весь, хотя бы чтобы ловил начиная со 100 Мгц)
Могу предложить "кощунственный" вариант

Изображение

Rokky78
Сообщения: 8
Зарегистрирован: 03 фев 2022, 15:20

Re: Перестройка магнитолы Вега-335 на FM

#15

#15 Сообщение Rokky78 » 11 мар 2022, 00:52

Kostakis07 писал(а):
02 мар 2022, 23:13
Могу предложить "кощунственный" вариант
Спасибо за вариант. Не сразу, но собрался и переделал по вашему "кощунственному" варианту. В соседних ветках почитал ваши ответы. Не все понял про вариант включения К174ПС1, но понял, что вы привели схему к варианту из Веги 235, например (или 250). После "понимания" решился переделать.
Собрал с вашими номиналами. Единственное, что смутило - это резистор R10 (56 кОм) - через него в заводском варианте контур подключен на общий провод. Я его решил оставить. Результата, к сожалению, никакого. Полная тишина, точнее равномерный шум, при разных положениях сердечника, ротора конденсатора, резистора настройки.
После этого решил поставить номиналы близкие к тем, что стоят в схеме Веги 235. + еще убрал снова витки катушки до 3,5 витков. Точно такая же тишина.
Подскажите пожалуйста, что можно попробовать еще? Из обрывочных сообщений в интернете видно, что 335 Вегу можно перестроить. Только как?
На схеме показано текущее состояние.

Изображение

Kostakis07
Сообщения: 80
Зарегистрирован: 27 фев 2015, 22:34
Благодарил (а): 2 раза
Поблагодарили: 15 раз

Re: Перестройка магнитолы Вега-335 на FM

#16

#16 Сообщение Kostakis07 » 11 мар 2022, 02:16

Rokky78, Этот резистор надо закоротить или перемычку вместо него, иначе гетеродин не заведётся. Это же обычный генератор Колпитца. Кое-что можно посмотреть открыв даташит на импортный фронт-энд, там только данные катушек не указаны. зато есть номиналы остального :)
Увч на 3 выводе, гетеродин на 8 выводе (выход базы - соответствует 11 или 13 выводу к174пс1. 7 - выход эмиттера, соответствует 10 или 12 выводу к174пс1)
Изображение

Техно
Сообщения: 518
Зарегистрирован: 20 сен 2021, 22:37
Откуда: Оттуда
Благодарил (а): 3 раза
Поблагодарили: 45 раз

Re: Перестройка магнитолы Вега-335 на FM

#17

#17 Сообщение Техно » 12 мар 2022, 10:50

Вы зря повелись на такую переделку. А совет ставить 1000 пик к варикапам - вообще дурацкий, если, конечно, у вас не стоит задача сделать диапазон 65-108. С нижней настройкой всё должно прекрасно работать. Поэтому возникает вопрос - всё ли работало нормально в оригинале.
Автор забанен на 1 год.

Kostakis07
Сообщения: 80
Зарегистрирован: 27 фев 2015, 22:34
Благодарил (а): 2 раза
Поблагодарили: 15 раз

Re: Перестройка магнитолы Вега-335 на FM

#18

#18 Сообщение Kostakis07 » 12 мар 2022, 11:04

Техно писал(а):
12 мар 2022, 10:50
Вы зря повелись на такую переделку. А совет ставить 1000 пик к варикапам - вообще дурацкий, если, конечно, у вас не стоит задача сделать диапазон 65-108. С нижней настройкой всё должно прекрасно работать. Поэтому возникает вопрос - всё ли работало нормально в оригинале.
С чего бы дурацкий? Полистай мануалы на импортную технику для начала, там точно такие же ёмкости.

Техно
Сообщения: 518
Зарегистрирован: 20 сен 2021, 22:37
Откуда: Оттуда
Благодарил (а): 3 раза
Поблагодарили: 45 раз

Re: Перестройка магнитолы Вега-335 на FM

#19

#19 Сообщение Техно » 12 мар 2022, 12:03

Ясно. Понимания нет, раз за эталон берутся левые мануалы, а не конкретная схема.
Автор забанен на 1 год.

Kostakis07
Сообщения: 80
Зарегистрирован: 27 фев 2015, 22:34
Благодарил (а): 2 раза
Поблагодарили: 15 раз

Re: Перестройка магнитолы Вега-335 на FM

#20

#20 Сообщение Kostakis07 » 12 мар 2022, 12:14

Левых мануалов нет, есть просто топорно сделанный советский монтаж. да и мне просто нравится ломать создавшиеся стереотипы.

Kostakis07
Сообщения: 80
Зарегистрирован: 27 фев 2015, 22:34
Благодарил (а): 2 раза
Поблагодарили: 15 раз

Re: Перестройка магнитолы Вега-335 на FM

#21

#21 Сообщение Kostakis07 » 22 мар 2022, 21:37

Техно, Да, ты прав - посмотрел даташит, у этих варикапов перекрытие большое.

Rokky78, схема экспортного варианта. Можно сделать как предложил я а номиналы взять отсюда.


Изображение

Rokky78
Сообщения: 8
Зарегистрирован: 03 фев 2022, 15:20

Re: Перестройка магнитолы Вега-335 на FM

#22

#22 Сообщение Rokky78 » 02 май 2022, 14:33

Kostakis07 писал(а):
11 мар 2022, 02:16
Rokky78, Этот резистор надо закоротить или перемычку вместо него, иначе гетеродин не заведётся.
Убирал этот резистор - результата почти никакого. Сильный шум по всему диапазону и нормально (более-менее) ловится только только "Радио-Звезда" (87,7).
Руки опускаются. Идей почти нет. К тому моменту, как собрался снова взяться за блок добрые люди выложили схему экспортного варианта. Я уже хотел ее на других форумах выпрашивать, где она мелькала. А тут - в моей ветке! Kostakis07, спасибо огромное.
Постепенно нашел все конденсаторы. К слову сказать, некоторые детали уже стояли не такие, как в схеме в первом посте (R5 уже с завода был 75 Ом, С18 = 7,5 пФ).
Техно писал(а):
12 мар 2022, 10:50
Поэтому возникает вопрос - всё ли работало нормально в оригинале.
Это тоже навело на мысль. Поменял микросхему. Проверил все конденсаторы и резисторы.
Результат тот же. "Радио-звезда" преследует меня :)

Rokky78
Сообщения: 8
Зарегистрирован: 03 фев 2022, 15:20

Re: Перестройка магнитолы Вега-335 на FM

#23

#23 Сообщение Rokky78 » 02 май 2022, 15:00

Варикапы менять было не на что (КВ132А). Но их 2. Поэтому поменял местами (УВЧ и гетеродина). Не уверен, но мне кажется гетеродин стал работать лучше. А вот чувствительность (контур УВЧ) не реагирует почти совсем. Может быть один из варикапов с утечкой? Звонил прибором оба - звонятся нормально. Напряжение на обоих меняется в одинаковых пределах.
С катушкой гетеродина - тоже непонятно сколько витков в экспортном варианте. Пробовал разное соотношение полуобмоток. Наилучший прием оказался как в таблице 2,25 + 3,25 витков.

В итоге: устал с ним бороться. Решил оставить как есть. Сейчас ловятся станции начиная со 102,5 до 107,1. Я так понимаю это зеркала, т.е. гетеродин получился вниз.
По чувствительности хорошо работает лишь одна станция 106,7. Думаю теперь где найти варикап КВ132А в контур УВЧ (грешу, что он не правильно работает).
2-я задачка, которую нужно решить, это АПЧ. При гетеродине вниз что-то с ней нужно переделать. Так ведь?

Kostakis07
Сообщения: 80
Зарегистрирован: 27 фев 2015, 22:34
Благодарил (а): 2 раза
Поблагодарили: 15 раз

Re: Перестройка магнитолы Вега-335 на FM

#24

#24 Сообщение Kostakis07 » 02 май 2022, 16:21

Rokky78, Гетеродин по заводской схеме?

Rokky78
Сообщения: 8
Зарегистрирован: 03 фев 2022, 15:20

Re: Перестройка магнитолы Вега-335 на FM

#25

#25 Сообщение Rokky78 » 02 май 2022, 17:02

Kostakis07, почти. Подстроечный конденсатор поставил 2/7. По-моему с этим номиналом лучше, чем с родным. Да и с родным самый лучший прием был на минимальной емкости подстроечника. Еще не могу ручаться за катушку. Какой она была в экспортном варианте - мне неизвестно. Как уже писал, сейчас 3,25 витка снизу + 2,25 витка сверху. Все постоянные конденсаторы и резисторы - по заводской (экспортной) схеме.

Kostakis07
Сообщения: 80
Зарегистрирован: 27 фев 2015, 22:34
Благодарил (а): 2 раза
Поблагодарили: 15 раз

Re: Перестройка магнитолы Вега-335 на FM

#26

#26 Сообщение Kostakis07 » 02 май 2022, 17:10

Уточнение - снизу на физической катушке или снизу на схеме?

Ну вот же ссылки были на схему и фото

Rokky78
Сообщения: 8
Зарегистрирован: 03 фев 2022, 15:20

Re: Перестройка магнитолы Вега-335 на FM

#27

#27 Сообщение Rokky78 » 02 май 2022, 17:25

Kostakis07 писал(а):
02 май 2022, 17:10
Уточнение - снизу на физической катушке или снизу на схеме?
Нижняя полуобмотка физически - соответствует верхней по схеме (3,25 витка).

Kostakis07
Сообщения: 80
Зарегистрирован: 27 фев 2015, 22:34
Благодарил (а): 2 раза
Поблагодарили: 15 раз

Re: Перестройка магнитолы Вега-335 на FM

#28

#28 Сообщение Kostakis07 » 02 май 2022, 17:37

Итого 3,25 + 2,25 выходит 5,5 витков, что-то многовато... недавно блок собирал так у меня там в гетеродине всего 3,75 вышло.

Ответить